2026年4月7日,北京师范大学认知神经科学与学习国家重点实验室贺永/李淑宇/夏明睿课题组及合作者在《Nature Communications》在线发表题为 “Spatiotemporal dynamics of the human cortical functional hierarchy across the lifespan”的研究论文。该研究基于全球3万余人的多模态脑成像数据,绘制了全生命周期人类大脑感觉-联合皮层功能层级的发育图谱,揭示了其复杂的非线性变化轨迹,以及与大脑皮层进化、脑网络的分离-整合、皮层形态结构、认知功能谱等高度吻合的层级演化规律。同时,研究建立的感觉-联合皮层全生命周期参考常模,将为探索神经精神疾病的脑功能异常评估提供基准参考。
研究表明,人类大脑皮层的功能组织沿初级感觉区到高级联合区的连续轴展开,构成感觉-联合层级(Sensorimotor-association, S-A)。这一层级结构被视为连接感知加工与高级认知功能的核心组织架构,且与个体发育、衰老及多种神经精神疾病的发生发展密切相关(Xia et al. 2022a, Xia et al. 2022b, Zhao et al. 2026)。然而,既往研究多受限于婴幼儿、儿童青少年或成年等特定阶段,且样本量普遍偏小。目前,对于人类大脑皮层的S-A功能层级图谱在全生命周期中的形成、重组与稳定过程,及其与跨尺度多模态脑发育与认知发展之间的关联,仍缺乏系统性研究。
针对这一问题,本研究整合了来自全球132个中心的多模态脑影像数据,对33247名年龄覆盖孕32周至80岁的被试进行系统分析,采用扩散映射嵌入方法提取大脑皮层S-A梯度,并结合广义加性模型(GAMLSS)对其在全生命周期的变化进行建模,从全局、功能系统及区域三个尺度系统刻画了其时空变化规律,取得如下重要发现:
(1)定义了人脑功能层级化图谱发育的三个关键阶段
结果显示,人脑功能S-A梯度在全生命周期内表现出明确的阶段性演化特征。该研究据此定义了S-A发育的三个关键阶段(图1):
第一阶段:启动期。该阶段涵盖妊娠晚期及围产期(约孕后32周~出生后1月龄)。在此阶段,大脑皮层功能组织表现为前侧与后侧脑区之间的功能分化,同时梯度范围逐步拓宽。
第二阶段:形成期。该阶段跨越婴儿期至幼儿早期(约3月龄~4岁),其核心特征为脑功能组织发生显著转变:前后侧梯度被感觉-联合皮层梯度取代。婴儿早期(约3~9月龄),前后侧梯度范围收窄,且沿该轴出现多个功能峰值,反映皮层功能组织的分化程度提升。大约在婴儿晚期与幼儿早期(约1岁~4岁),经典的S-A轴正式形成。
第三阶段:拓展与稳定期。该阶段从儿童晚期持续至青春期与成年期(5岁~80岁)。在儿童晚期与青春期,大脑皮层S-A梯度的空间特征清晰显现,梯度范围逐步拓展;此后数十年间,S-A梯度结构进入长期相对稳定状态。值得注意的是,S-A梯度正是在青春期定型为大脑主导性主梯度。
(2)揭示了人脑功能层级化图谱的非线性发育轨迹与发育里程碑
在全局层面,大脑皮层S-A梯度的多个指标均呈现非线性变化,并在成年期达到峰值,其中S-A梯度的解释率在46岁左右达到峰值,梯度范围和变异度分别在32岁和36岁左右到达峰值。在功能系统层面,不同网络表现出明显的差异:默认网络和额顶网络等高阶系统具有更高的梯度分化程度,而视觉与感觉运动系统整体分化相对较低;同时,不同系统达到峰值的年龄也不尽相同,其中视觉和注意网络在青春期达到峰值,而感觉运动网络、默认网络和额顶网络则在成年期达到峰值。在区域层面,梯度变化广泛分布于全脑,在生命早期变化最为显著。研究进一步识别了主导生命周期变化的发育轴,该轴能够解释发育过程中的主要空间变异(图2)。
(3)提出了人脑功能S-A组织与跨尺度多模态特征统一的发育层级理论框架
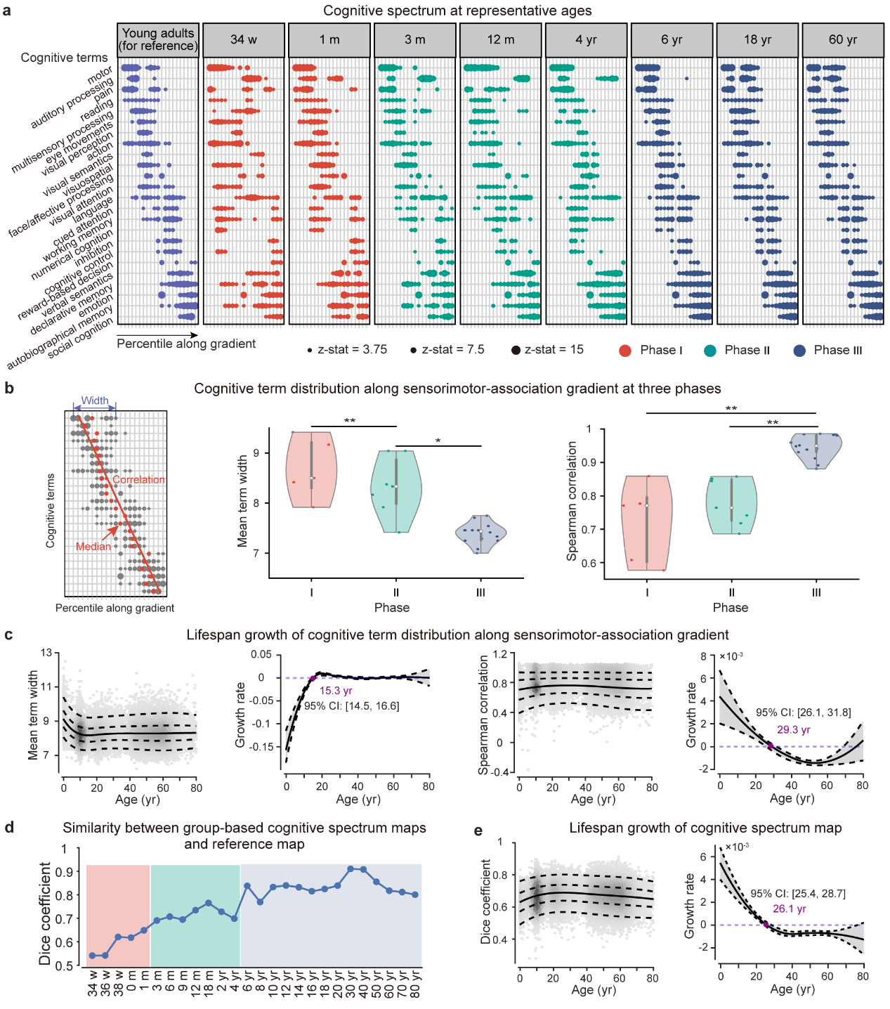
研究探索了人脑功能层级化图谱(S-A)的发育与大脑皮层进化、脑网络分离-整合、结构形态特征以及认知功能的关联规律。在皮层进化方面,研究发现人类大脑皮层S-A梯度的空间分布与从非人灵长类到人类大脑皮层进化的层级显著相关(图2)。在网络拓扑层面,沿S-A梯度方向,视觉和感觉运动区始终表现出较高的局部分离(以聚类系数表征),而联合区逐渐增强整合能力(以最短路径倒数表征),同时,功能分离的生命周期变化轴与S-A梯度的生命周期变化轴显著相关,而功能整合的对应关系相对较弱(图3)。在结构特征层面,皮层厚度在全生命周期的变化轴与S-A梯度的变化轴显著相关,而T1w/T2w比值未表现出一致的对应关系,表明S-A功能梯度的发育主要与皮层的细胞结构组织相关而非髓鞘化过程(图4)。在认知层面,功能解码分析显示,不同认知功能在梯度空间中的分布随发育进程逐渐沿S-A轴有序排列,并逐步趋近成人认知功能谱(图5)。
该研究开展了系统的敏感性分析,通过严格头动控制、重采样、分半重复、逐站点剔除及样本均衡重采样等多种策略进行验证。结果显示,不同分析条件下所得到的结果具有很高的稳健性和可重复性(图6)。
综上,本研究基于大样本多模态脑成像数据,首次绘制了全生命周期人类大脑皮层功能层级的发育图谱,系统揭示了其复杂的非线性时空变化规律及关键发育里程碑。研究发现,以“感觉-联合皮层梯度”为核心的连续变化轴,能够将多尺度跨模态特征(包括大脑皮层进化、脑网络的分离-整合、皮层形态结构以及认知功能)统一于一个层级化发育框架之下,为理解人脑这一复杂智能系统的形成与演化提供了全新的理论框架。此外,研究建立的大脑层级化参考常模,也为孤独症、抑郁症、阿尔茨海默病等神经精神疾病的脑功能异常评估提供了重要的基准参考。
该论文的第一作者为实验室博士后李琼玲(现已出站,现为深圳大学心理学院“百人计划”助理教授),贺永、李淑宇、夏明睿为本文共同通讯作者。研究工作得到了国家自然科学基金创新研究群体等项目的资助。研究团队感谢全球132个研究中心的数据共享,以及孙良龙等在脑影像数据整理、数据质控和预处理等方面做出的重要贡献。
团队近期发表的相关论文:
Li Q, Liang X, Zeng D, et al. 2026. Spatiotemporal dynamics of the human cortical functional hierarchy across the lifespan. Nature Communications, doi:10.1038/s41467-026-71270-w.
Sun L, Zhao T, Liang X, et al. 2025. Human lifespan changes in the brain’s functional connectome. Nature Neuroscience, 28(4):891-901.
Liang, X, Sun, L, Xia, M, et al. 2025. Dissecting human cortical similarity networks across the lifespan. Neuron, 113(19):3275-3295.
Xia Y, Xia M, Liu J, et al. 2022a. Development of functional connectome gradients during childhood and adolescence. Science Bulletin 67(10):1049-1061.
Xia M, Liu J, Mechelli A, et al. 2022b. Connectome gradient dysfunction in major depression and its association with gene expression profiles and treatment outcomes. Molecular Psychiatry, 27(3):1384-1393.
Zhao T, Ouyang M, Shou XJ, et al. 2026. Hierarchical maturation of structural brain connectomes from birth to childhood. Nature Communications, doi: 10.1038/s41467-026-68704-w

图1 人类大脑皮层感觉-联合层级(S-A梯度)在全生命周期的三个关键发育阶段

图2 人类大脑皮层感觉-联合层级(S-A梯度)在全局、系统、区域多个尺度的非线性发育轨迹

图3 人类大脑皮层感觉-联合层级(S-A梯度)与脑网络分离-整合的关联发育规律

图4 人类大脑皮层感觉-联合层级(S-A梯度)与大脑皮层结构(皮层厚度与T1/T2w髓鞘化指标)的关联发育规律

图5 人类大脑皮层感觉-联合层级(S-A梯度)与认知功能谱系的关联发育规律

图6 全生命周期大脑皮层S-A梯度发育轨迹的敏感性分析