2025年12月18日,北京师范大学卢春明教授课题组在《Communications Biology》在线发表题为“Hierarchical linguistic predictions and cross-level information updating during narrative comprehension”的研究论文。该研究结合功能磁共振成像技术、自然语言处理模型以及基于预测编码的计算模型,将自然语言预测的证据扩展到更长的时间尺度,并阐明了人脑中不同层级间信息更新的神经计算机制。
人们在自然语言理解过程中,并非被动地逐词接收信息,而是基于已有语境和经验,对即将出现的内容进行持续预测。这种预测机制不仅能够提高语言理解的效率,还能帮助大脑在信息不完整或嘈杂环境中保持对语言的高效理解。目前,对于语言理解过程中预测机制的研究主要集中于较短时间尺度的语言单元(比如,音位和词汇)。那么,在日常的自然语言理解中,大脑是否也对大尺度语言单元(如句子)进行预测,并形成预测的层级表征结构?若是,那么大脑如何在不同预测层级之间进行信息交互和更新计算呢?
为回答以上问题,该研究利用功能磁共振技术记录了31名受试者在倾听自然故事时的脑活动。结合自然语言处理建模方法和神经编码模型(encoding model),研究发现大脑皮层中存在明确的层级化预测加工结构:颞上皮层主要与词汇层面的预测相关,而多个默认网络(default mode network, DMN)相关脑区(包括颞顶联合区TPJ、楔前叶precuneus等)则主要参与句子层面的预测加工(图1)。

图2 语言预测相关的脑皮层激活结果。绿色表示与词汇层面预测相关的脑区,橙色表示与句子层面预测相关的脑区,颜色深浅反映激活强度(t 值)。
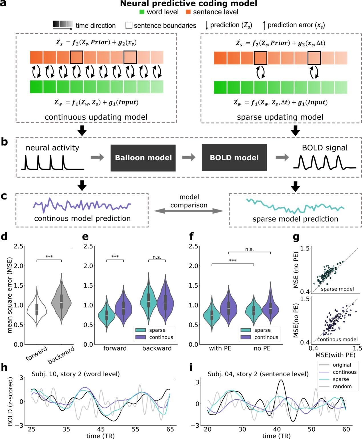
在此基础上,研究进一步探讨了不同预测层级之间的信息交互和更新机制,重点验证了两种理论假设。连续更新假设(continuous updating hypothesis)认为高级脑区的表征会随着语言信息的持续输入而不断调整,而稀疏更新假说(sparse updating hypothesis)则主张,高级脑区仅在其所偏好的时间尺度发生切换时(比如,事件边界)才进行更新。计算模型(图2a)的结果表明,与连续更新模型相比,以句子边界为关键节点的稀疏更新模型能够更好地解释受试者的神经活动模式(图2d-i),表明自然语言理解过程中较高层级的信息更新具有离散化特征,低层级信息以稀疏离散的方式在高层级进行累积和更新。

图2 神经预测编码模型结果。与连续更新模型相比,稀疏更新模型对神经活动的拟合效果更优。
该研究通过直接考察多时间尺度的语言预测,揭示了一个从颞叶皮层延伸至默认网络的层级化预测表征结构。研究结果进一步表明,稀疏信息更新机制在不同预测层级之间的协同交互中发挥着关键作用。这些发现加深了我们对自然叙事理解过程中多尺度语言预测及其神经计算机制的理解,为相关理论模型提供了重要的实证支持。
文章第一作者是已毕业的2022届硕士生周发新(现为纽约大学在读博士生),合作者为四川师范大学脑与心理科学研究院周思远助理研究员、北京理工大学教育学院龙宇航助理教授、纽约大学医学院的Adeen Flinker副教授。通讯作者为卢春明教授。该研究获得了国家自然科学基金(62293550, 62293551)资助。
相关论文信息
Zhou, F., Zhou, S., Long, Y. Flinker, A., Lu, C. Hierarchical linguistic predictions and cross-level information updating during narrative comprehension. Commun Biol (2025). https://doi.org/10.1038/s42003-025-09377-x