2026年3月31日,北京师范大学心理学部认知神经科学与学习国家重点实验室刘超教授团队在《eLife》发表题为 “The self-interest of adolescents overrules cooperation in social dilemmas” 的研究论文。研究聚焦青少年与成年人在社会互动中的合作差异,结合行为实验与计算建模方法,系统揭示了青少年合作水平较低背后的关键心理机制:青少年并非不善于判断他人是否愿意合作,而是在互动中对“互惠合作”赋予的内在价值较低,更容易受到自利动机驱动。
eLife 编辑团队对该研究的学术意义给予了高度评价,认为该研究发现具有重要意义(important),研究方法严谨、实验证据坚实可靠(solid)。此外,eLife 宣传团队还专门为该研究撰写并发布了官方新闻稿(https://elifesciences.org/for-the-press/15b3433b/why-teens-are-more-self-serving-than-adults-in-social-situations)与科学文摘(https://elifesciences.org/digests/106840/teenagers-vs-teamwork)。
合作是促进人类社会发展的基石。无论是在同伴交往、团队协作,还是在社会秩序的维持与构建中,个体都需要在“追求自身利益”和“促进共同利益”之间做出权衡。已有大量研究表明,青少年的合作水平通常低于成年人。过去,这种现象常被解释为青少年的心智化功能或社会认知能力尚未成熟,导致他们较难准确预期他人的合作意图。
然而,对于该现象的这一解释仍存在争议。已有证据显示,青少年并非缺乏合作能力,而是存在某种“选择性不合作”。尤其是在面对他人的合作信号时,他们往往无法给出对等的回报。这一证据将研究引向了问题的核心:这种互惠行为的缺失,是个体无法准确表征他人的合作意图,还是在决策过程中,自利动机的权重压倒了社会互惠的内在奖励?为解决上述问题,研究团队采用多轮次囚徒困境任务,比较了青少年与成人在动态社会互动中的合作行为,并借助计算模型进一步刻画其背后的潜在心理过程。
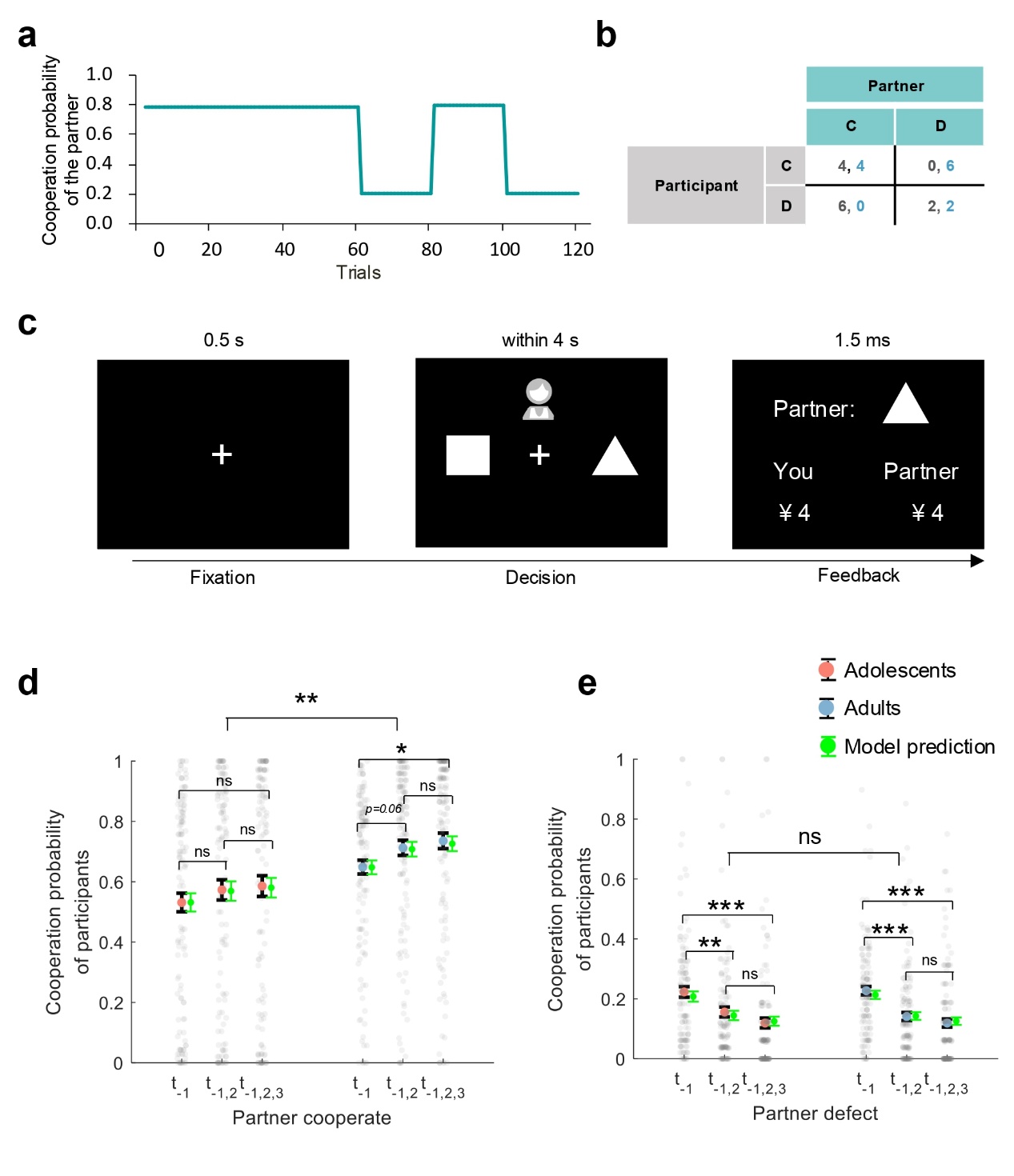
在行为层面,研究人员发现,青少年的总体合作水平低于成年人,但这种差异并非在所有条件下都同样显著。更具体地说,青少年较少合作的现象,主要出现在对方此前选择合作之后;而在对方面临持续不合作时,青少年与成年人都会降低合作水平,二者差异并不明显。进一步分析显示,成年人会随着对方连续多轮合作而逐步提高自己的合作概率,表现出明显的互惠增强效应;但青少年并未表现出同样的趋势。也就是说,青少年能够像成年人一样识别并回应他人的不合作,但当对方持续释放善意时,他们并不会像成年人那样显著提升合作回报。这一结果提示,青少年合作偏低并不是简单的“不会根据情境调整行为”,而更可能反映出他们在社会互动中对互惠合作的重视程度较低。

图1. 实验流程设计与青少年与成年人合作行为的差异对比
为进一步区分青少年合作行为背后的不同心理机制,研究人员构建并比较了多种计算模型。结果表明,基于社会奖赏的非对称强化学习模型最能解释青少年与成年人的决策行为。该模型认为,个体在多轮社会互动中,会根据对方合作与不合作的行为分别对自己的预期进行更新,并在决策过程中同时受到两个关键因素的影响:一是对同伴合作概率的预期,二是互惠合作所带来的内在奖赏。
模型分析显示,青少年与成年人在形成对他人合作意图的预期方面并无显著差异。无论是模型估计得到的合作预期,还是被试在实验过程中对“对方有多合作”的主观判断,两个年龄组都表现得较为接近。这说明,青少年合作水平较低,并不是因为他们难以识别他人的合作意愿,也并非是系统性低估了对方的合作倾向。

图2. 青少年与成年人合作行为的认知计算建模分析
真正的差异出现在个体对互惠合作本身的价值赋予上。研究发现,青少年对合作的社会偏好整体更弱,互惠行为所带来的内在奖励也显著低于成年人。尤其值得注意的是,当对方持续表现出合作时,成年人会逐渐提高对互惠合作的主观价值评估,而青少年则没有表现出同样明显的增强趋势。换言之,青少年并非“看不见”合作,而是即使感知到了他人的合作,也未必像成年人那样愿意给予回报。他们在社会困境中更容易优先考虑即时的个体收益,而不是长期互惠关系所蕴含的社会价值。
进一步的参数分析还揭示了青少年与成年人在学习机制上的系统差异。与成年人相比,青少年具有更高的正向学习率,意味着他们对“好于预期”的反馈更新更快;同时,他们的负向学习率更低,对“差于预期”的反馈调整相对较慢。除此之外,青少年还表现出更弱的社会偏好,以及更高的价值敏感性,这表明他们在做决定时更容易受到当前收益差异的驱动。综合来看,青少年并非缺乏基本的社会学习能力,相反,他们能够有效追踪互动中的反馈变化,只是更容易被即时利益吸引,在面对他人善意时,也更倾向于首先考虑“自己能否获得更多”,而不是“是否应该维持互惠”。

图3. 基于模型参数的青少年与成人合作预期及互惠奖赏对比
这一发现对于重新理解合作行为的发展机制具有重要意义。长期以来,青少年合作较少常被归因于社会认知或心理理论尚未成熟,但本研究表明,这一解释并不充分。青少年与成年人在判断他人是否合作方面并没有明显差异,真正拉开两者差距的,是他们对互惠合作内在价值的不同评估。该研究因此提示我们,在促进青少年合作与亲社会行为时,除了帮助他们理解他人的意图之外,还应更加关注如何提升他们对公平、互惠以及长期社会关系价值的重视。总体而言,本研究通过行为实验与计算建模的结合,为揭示青少年合作行为的发展机制提供了新的证据,也为教育实践和社会化干预提供了重要理论基础。
课题组已毕业博士生吴小燕(现在苏黎世大学从事博士后工作)和在读博士生付洪宇为论文的共同第一作者,刘超教授为本文的唯一通讯作者。此外,苏黎世大学博士后Gökhan Aydogan、华南师范大学封春亮副教授、认知神经科学与学习国家重点实验室秦绍正教授以及中国科学院自动化研究所曾毅教授对本研究也作出了重要贡献。本研究获得科技创新2030—“脑科学与类脑研究”重大项目(2021ZD0200500)、国家自然科学基金(32441109、32271092、32130045)等项目资助。
论文信息:Wu, X.†, Fu, H.†, Aydogan, G., Feng, C., Qin, S., Zeng, Y., & Liu, C*. (2026). The self-interest of adolescents overrules cooperation in social dilemmas. eLife, 14, RP106840. https://doi.org/10.7554/eLife.106840.4
课题组网站:https://liuchaolab.bnu.edu.cn/
参考文献:
Crone, E. A., & Dahl, R. E. (2012). Understanding adolescence as a period of social–affective engagement and goal flexibility. Nature Reviews Neuroscience, 13(9), 636–650. https://doi.org/10.1038/nrn3313
Fehr, E., & Fischbacher, U. (2003). The nature of human altruism. Nature, 425(6960), 785–791. https://doi.org/10.1038/nature02043
Worthman, C. M., & Trang, K. (2018). Dynamics of body time, social time and life history at adolescence. Nature, 554(7693), 451–457. https://doi.org/10.1038/nature25750
Wu, X., Fu, H., Zhang, T., Bao, D., Hu, J., Zhu, R., Feng, C., Gu, R., & Liu, C. (2024). A cognitive computational mechanism for mutual cooperation: The roles of positive expectation and social reward. Acta Psychologica Sinica, 56, 1299. https://doi.org/10.3724/SP.J.1041.2024.01299
Wu, X., Ren, X., Liu, C., & Zhang, H. (2024). The motive cocktail in altruistic behaviors. Nature Computational Science, 4, 659–676. https://doi.org/10.1038/s43588-024-00685-6